当前位置:首页 > 新闻中心 > 信息公开

信息公开

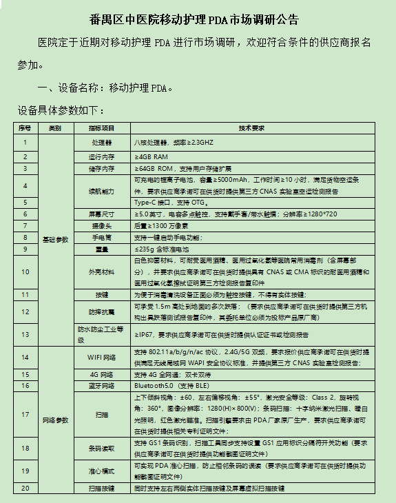
番禺区中医院移动护理PDA市场调研公告

发布时间: 2023-09-14 浏览次数:16054


医患交流

返回顶部

关闭
 

番禺区中医院官方微信

番禺区中医院医疗集团订阅号

番禺区中医院官方微博